登入MyCute
羅明才委員關切新店市部分高地社區供水問題,函請水利署加以改善,體恤民苦

主旨:為新店市部分高地社區供水改善,請本署納入『行政院振興經濟新方案之擴大公共建設 - 無自來水地區供水改善計畫』項下辦理1案,復請查照。

說明:

一、復貴席國會辦公室97年12月01日號函。

二、本案本署並另函請台北縣政府依據『經濟部水利署無自來水地區供水改善計畫預算補助作業及管考要點』規定將改善計畫書提報本署評辦並據以辦理。

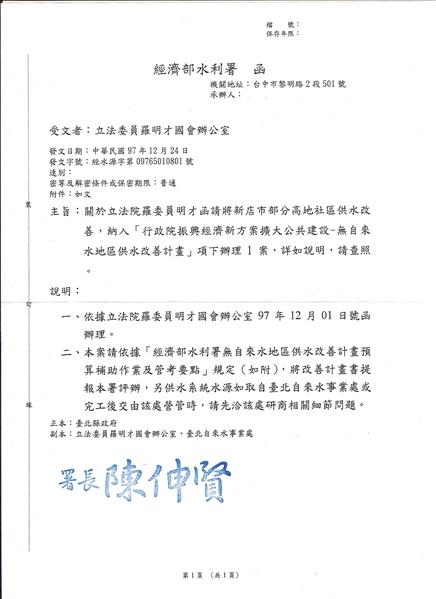
主旨:關於立法院羅委員明才函請將新店市部分高地社區供水改善,納入『行政院振興經濟新方案擴大公共建設 - 無自來水地區供水改善計畫』項下辦理1案,詳如說明,請查照。

說明:

一、依據立法院羅委員明才國會辦公室97年12月01日號函辦理。

二、本案請依據『經濟部水利署無自來水地區供水改善計畫預算補助作業及管考要點』規定,將改善計畫書提報本署評辦,另供水系統水源如取自台北自來水事業處或完工後交由該處營管時,請先洽該處研商相關細節問題。

分享這篇文章至 貼到Facebook 貼到Plurk 貼到Twitter
留下您的回應.....
暱稱:

E-mail:

內容:
( 流於漫罵、廣告及色情文字等不合宜之留言,本板得逕予紀錄及刪除 )

驗證碼:這是驗證碼  什麼是驗證碼

Power by www.UCute.com.tw
會員登入 | 免費申請 | 會員服務